Related Posts
Online Message
The 304 series is the most classic and widely used austenitic stainless steel, often referred to as "18-8 stainless" (18% Chromium, 8% Nickel). 304L and 304H are derived variants, with the key difference lying in their carbon content and control.
304 (UNS S30400): The standard version. Carbon ≤ 0.08%.
304L (UNS S30403): The Low-Carbon version. Carbon ≤ 0.03%. Its core advantage is superior resistance to intergranular corrosion.
304H (UNS S30409): The High-Carbon version. Carbon 0.04-0.10%. Its core advantage is high-temperature strength.
A Simple Analogy:
304: The all-rounder.
304L: The specialist in "welding" and "corrosion resistance."
304H: The specialist for "high-temperature" environments.

Microstructural Mechanism: Intergranular Corrosion (Sensitization)
The Problem: When 304 is heated to the sensitization range of 450-850°C (e.g., during welding), carbon diffuses to the grain boundaries and combines with chromium to form Cr23C6 carbides.
The Consequence: This creates a chromium-depleted zone around the grain boundaries, drastically reducing corrosion resistance. Corrosion proceeds along the grain boundaries, causing the material to crumble.
304L's Solution: By reducing carbon content to 0.03% max, it minimizes the carbon available to form these carbides, making it immune to weld-induced intergranular corrosion.
304H's Consideration: The high carbon content is managed through controlled solution annealing and carbide morphology to ensure strength at elevated temperatures.

Characteristics: Excellent all-around properties: corrosion resistance, formability, weldability, and cost-effectiveness.
Applications:
Architectural & Decorative: Handrails, wall cladding.
Home & Kitchenware: Sinks, countertops, utensils, cabinets.
Food & Pharmaceutical: Tanks, equipment housings.
Chemical Processing: Tanks and piping for moderate corrosion environments.
General mechanical components.
Characteristics: Exceptional resistance to intergranular corrosion, especially in as-welded condition where post-weld heat treatment is not feasible. Slightly lower strength and hardness than 304.
Applications:
Welded Assemblies: Large welded structures like chemical tanks, pressure vessels, and pipelines.
Heavy Section Equipment: Where the weld heat-affected zone poses a high sensitization risk.
Equipment for Aggressive Corrosives: Such as dilute sulfuric and phosphoric acid environments.
Nuclear Power: Auxiliary equipment where safety and corrosion resistance are paramount.
Characteristics: Higher carbon content provides superior strength and creep resistance at elevated temperatures. Its allowable stress values at high temperatures are significantly higher than 304 and 304L in ASME codes.
Applications:
Boilers & Pressure Vessels: Superheaters, reheaters, headers.
Petrochemical: High-temperature furnace tubes, heat exchangers.
Power Generation: Steam piping, turbine components.
Any application operating consistently above 500°C (930°F) where strength is critical.

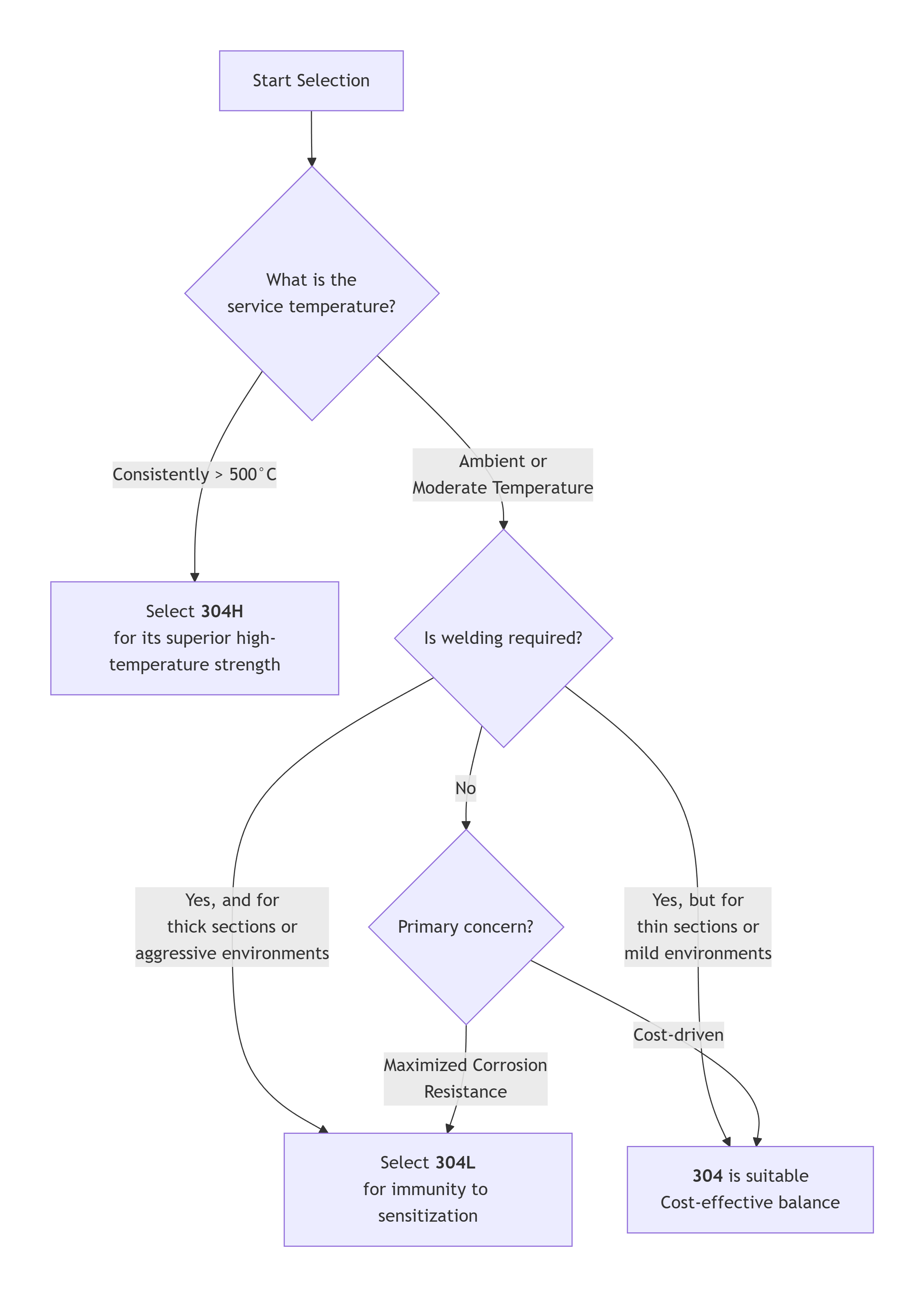
Use the following flowchart to guide your material selection process:

Summary of Selection Principles:
Consider Temperature:
> 500°C: Choose 304H.
≤ 500°C: Consider 304 or 304L.
Consider Welding:
Heavy sections, large welds, aggressive environments: Choose 304L.
Thin sections, minor welds, mild environments: 304 is sufficient and more economical.
Consider Cost:
For general purposes, 304 offers the best cost-performance balance.
Pay the premium for 304L or 304H only when their specific properties are required.

Welding:
304L: Excellent weldability, no post-weld heat treatment required.
304: Good weldability, but post-weld solution annealing is recommended for heavy sections to restore full corrosion resistance.
304H: Welding requires care to avoid hot cracking; use appropriate filler metals and procedures.
Forming: All three grades have excellent cold and hot workability, suitable for deep drawing and stamping.
Heat Treatment: Avoid prolonged exposure to the sensitization range (450-850°C) for 304 and 304H to prevent intergranular corrosion.