Related Posts
Online Message

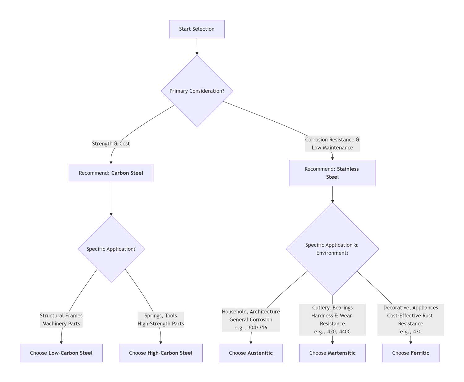
Carbon steel is the material of choice for "raw performance and ultimate cost-efficiency."
Value Proposition:
Extremely high "strength per dollar." In applications where corrosion is not a factor or can be cheaply controlled (e.g., painting), it is the undisputed cost-performance leader.
Ideal Applications:
Construction & Infrastructure: Structural beams, rebar, bridges, transmission towers. The massive scale makes stainless steel cost-prohibitive; painting is sufficient.
Machinery & Automotive: Chassis, gears, axles, springs. These parts are often in controlled environments and require high strength and wear resistance.
Tools & Blades: High-carbon tools (files, drill bits, professional chef's knives) can achieve a higher hardness and edge retention than standard stainless steels.
Key Disadvantages:
High "Hidden Costs": While the initial material cost is low, anti-corrosion treatments (blasting, painting, galvanizing) add labor and expense. Long-term maintenance and replacement costs can be significant.
Application Limitations: Unsuitable for wet, corrosive, or hygienic environments without protection.

The core value of stainless steel lies in its "low total lifecycle cost and superior reliability."
Value Proposition:
Potentially lower "Total Cost of Ownership." Despite a higher initial investment, its maintenance-free nature and long service life can save enormous costs related to downtime, replacement, and failure in critical applications.
Ideal Applications:
Food & Medical: Kitchen equipment, cutlery, surgical tools. Requires non-toxicity, corrosion resistance, and easy sterilization.
Chemical & Marine: Chemical tanks, processing vessels, boat fittings. Must resist harsh chemicals and saltwater.
Architectural & Domestic: Appliance exteriors, sinks, architectural cladding. Prioritizes lasting aesthetics and daily durability.
Public & Outdoor Facilities: Railings, sculptures. Requires minimal long-term maintenance.
Key Disadvantages:
High Initial Cost: Raw material price is often multiples that of carbon steel.
Strength/Hardness Ceiling: While heat-treatable grades (e.g., Martensitic 440C) exist, the very highest levels of hardness and wear resistance are still achieved by high-carbon steels.

Use the following flowchart to guide your material selection based on your primary requirements:

